请升级浏览器版本
你正在使用旧版本浏览器。请升级浏览器以获得更好的体验。
Chrome
Firefox
Opera
Edge
四川省高校毕业生就业优秀单位
国家骨干高职院校
全国高职院校服务贡献50强
四川省高校毕业生就业优秀单位
导航菜单
首页
新闻资讯
机构设置
学院要闻
校园传真
媒体看学院
学院概况
机构设置
学院简介
现任领导
历史沿革
校园导航
机构设置
机构设置
管理机构
教学机构
教学科研
公告栏
招生就业
机构设置
招生工作
就业工作
校园风采
机构设置
环境篇
设施篇
活动篇
交流篇
视察篇
就业篇
下载中心
专题专栏
四川机电职业技术学院
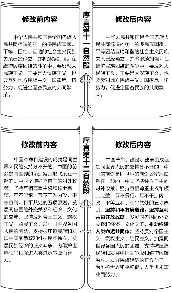
【宪法学习】《中华人民共和国宪法》修改前后内容对照表
责编编辑:综合管理部 发布日期:2018-07-12 访问:
《
中华人民共和国宪法
》
修改前后内容对照表
上一条:
【宪法学习】一张图,带你看懂《中华人民共和国宪法修正案》
2023-01-17
下一条:
信息工程系学生党支部举办学生党校培训班
2023-01-13
top